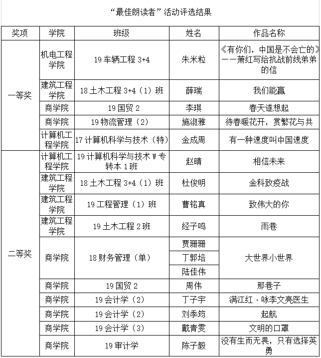
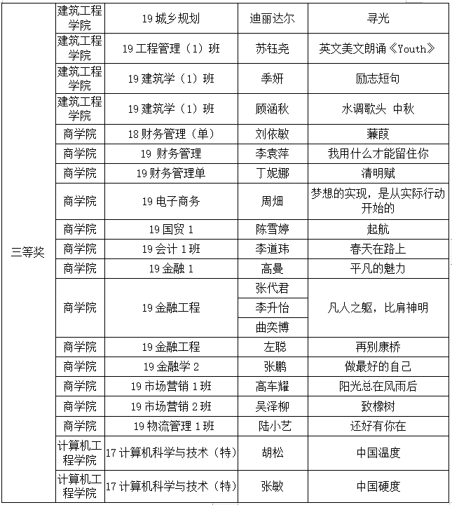
5月20日,由校心理中心主办,商学院与建筑工程学院联合承办的“最佳朗读者”活动顺利结束,各学院学生踊跃投稿,经评选出一等奖5名,二等奖10名,三等奖19名。具体优秀作品如下:
注:详情请见“金科院学工在线”微信公众号推送。
本次活动以“逆境携行,你我同心”为主题,以朗读的形式展现学生们的家国情怀和爱国热情,感恩为我们负重前行的抗疫英雄,培养学生无惧逆境,不畏艰难的意志和品质,让学生们在不久的将来也能够不惧风雨,勇挑重担。
审稿人:眭爱萍
Copyright©开云·(中国)kaiyun官方网站 - 登录入口 All Right Reserved 苏ICP备11073076号-1 苏公网安备32011502012793
kaiyun登录中国入口登录信息化建设与管理中心